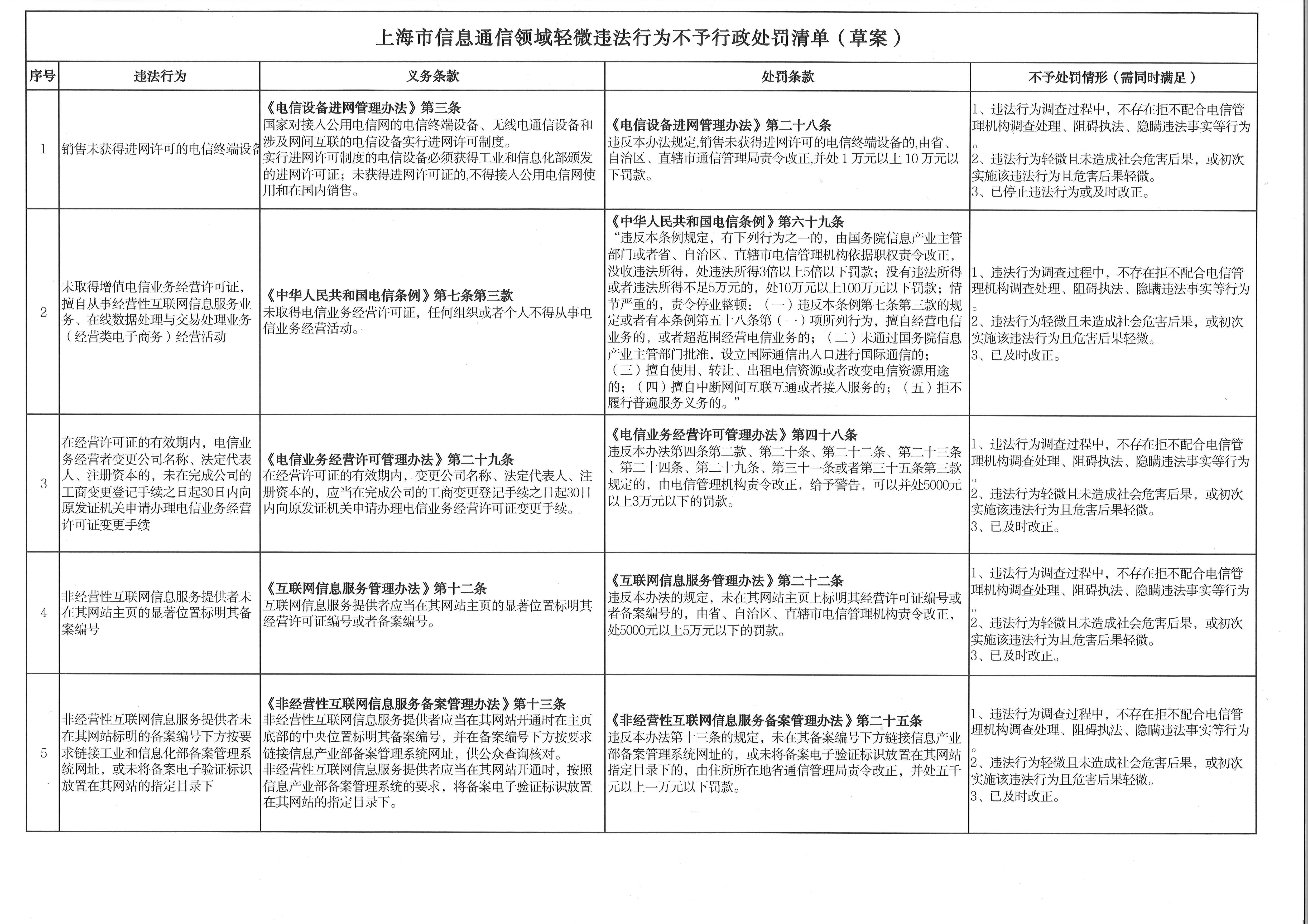
《上海市信息通信领域轻微违法行为不予行政处罚清单(草案)》公开征求意见
发布时间:2022-11-17 17:42
为了优化本市信息通信领域营商环境,维护各类市场主体的合法权益,推进公正执法,上海市通信管理局制定了《上海市信息通信领域轻微违法行为不予行政处罚清单(草案)》,现面向社会征求意见。有关单位和各界人士可在2022年12月2日前,通过以下两种方式提出意见:
一、通过信函方式将意见寄至:上海市黄浦区中山南路508号,政策法规处,邮政编码:200010。
二、通过电子邮件方式将意见发送至:yjzj@mailshca.miit.gov.cn。
上海市通信管理局
2022年11月17日
